
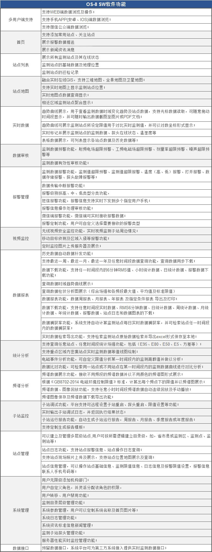
OS-8 SW是森馥科技软件工程师团队在经过多年对电磁环境监测设备及需求等多方研究后,倾力开发的拥有完全自主知识产权的电磁环境监测系统软件平台。该系统功能强大,运行稳定,界面友好,操作便捷,画面精致。OS-8 SW为电磁环境在线监测系统软件平台总称,由六大部分系统软件组成,分别为电磁环境在线监测服务器数据监控处理平台、电磁环境在线监测网络平台、电磁环境在线监测移动端安卓客户端、电磁环境在线监测移动端IOS客户端、电磁环境在线监测微信公众端及电磁环境信息实时发布平台。
OS-8 SW是森馥科技软件工程师团队在经过多年对电磁环境监测设备及需求等多方研究后,倾力开发的拥有自主知识产权的电磁环境监测系统软件平台。该系统功能强大,运行稳定,界面友好,操作便捷,画面精致。OS-8 SW为电磁环境在线监测系统软件平台总称,由六大部分系统软件组成,分别为电磁环境在线监测服务器数据监控处理平台、电磁环境在线监测网络平台、电磁环境在线监测移动端安卓客户端、电磁环境在线监测移动端IOS客户端、电磁环境在线监测微信公众端及电磁环境信息实时发布平台。
OS-8 SW系统软件平台采用B/S结构设计,用户访问、操作无需安装客户端软件,通过IE、Firefox、Chrome等浏览器通过网页端就即可直接访问操作,便捷简单,PC端或手机端均可访问该系统软件平台,另外为满足移动互联网用户的需求及用户更好的体验,OS-8 SW软件团队专门开发了 OS-8 手机移动端软件及微信公众端软件。

OS-8 SW PC端登录软件

OS-8 SW IOS客户端软件

OS-8 SW安卓客户端软件

OS-8 SW 微信端软件

OS-8 SW 信息实时发布平台登录
先进的实时数据监测传输存储发布架构设计
OS-8 SW为森馥科技研发的第三代电磁环境监测综合监测网络平台,其秉承了“实时在线、长期连续、稳定可靠”产品理念,完成了从自动监测到实时在线监测、从固定区域监测到车载及移动监测、从综合场强监测到选频频谱监测、从地面监测到空间监测、从分散封闭监测到集成联动监测、从现状监测到预测预警的升级与更新换代。平台软件系统依靠实时数据网络、实时数据库及实时发布平台,实现了监测数据零延时监测、传输、存储及发布,极大提高了监测数据获取的效率及发布更新频率,监测子站运行状态、数据告警、监测数据分析、数据获取率分析、站点分布地图展示实时汇总形成统一的辐射环境数据监控指挥平台,实现子站的实时监控。

丰富多面的数据展示功能
OS-8 SW 运用HTML5 技术实现了监测数据的多方位立体展示。用户可以通过数据趋势图、柱状分析图、自定义站点、表格数据等多种途径关注重要的监测站点及数据。

工、射频一体全频段覆盖频谱分析功能
支持工频、中短波、广播电视、移动通信等各频段频谱监测与数据分析;支持各频段综合场强实时监测数据与时域趋势曲线功能。

与地理信息系统(GIS)的高度融合,可以随时在地图上显示站点位置及监测数据信息,相近区域数据聚合显示。

完备的数据查询及报表功能
提供完备的数据查询及报表功能,只需要用户点击鼠标就可以查询到用户所需要的数据,从站点实时数据到站点统计数据及报警信息和日志等,无需等待,即可导出。

报警数据管理审核功能
支持超限值报警数据短信推送、移动端推送、微信端推送、报警信息首页推送、报警数据有效性批处理审核等功能。

专业的数据统计分析功能,为客户决策提供有力的支持和保障

监测子站数据比对功能,不同的两监测子站在某一时间内的数据趋势曲线比对

森馥电磁环境信息实时发布系统,高效管理多种公众信息发布屏,轻松四步可远程发布宣传节目到信息发布显示屏,上传素材→节目制作→节目发布→状态监控。

丰富的网络平台端及移动应用端软件,满足移动互联网时代需求
覆盖网络平台端、移动手机APP端及微信公众端的平台软件,可以随时随地的关注监测站点及数据,动动手指就可以完成相关数据的查看及处理。

智能化安防监控措施保护站点长期可靠运行
软件平台接入现场监控设备,现场监控设备实时上传设备防护信息,智能移动监测功能迅速通知用户站点防护安全情况,定时监控图片上传及实时现场监控视频接入大程度保护站点防护安全,防止非法入侵和设备被盗。

全中文菜单式操作界面、使用方便,软件具有自主知识产权


*设备参数如有更新,恕不另行通知;可根据客户实际需求进行定制。
Copyright 2003 北京森馥科技股份有限公司 京ICP备05027221号-1 森馥科技客户服务热线 400-668-6776